中国经济网北京2月5日讯 昨日,深交所下发了两则监管函,分别是关于对江苏新瀚新材料股份有限公司(简称“新瀚新材”)的监管函、关于对中泰证券股...
2月3日,东土科技( 300353.SZ)收到深交所关注函,关注重点在东土科技近日发布的2020年业绩预告上。1月29日,东土科技发布业绩预...
1月29日,旋极信息(300324.SZ)回复深交所关注函。1月19日,深交所对旋极信息使用自筹资金出资1亿元参与设立宁波景旋等问题表示关注...
2月4日消息,德勤员工在2月3日将一份50多页的PPT文件群发公司邮件,举报了4年工作期间各种不合规的事。 《德勤举报》PDF资料显示,举...
【环球网 记者 陈超】深圳市紫光照明技术股份有限公司的主营业务为工业照明设备和智能照明系统的研发、生产和销售,以及提供工业照明领域的合同能源...
【环球网 记者 陈超】武汉中科通达高新技术股份有限公司提供公共安全管理信息化系统的设计、开发、建设及后续运维服务,实现城市公共安全的可视化、...
《投资者网》 丁琬璎2020年,在“风起云涌”的白酒股市上,酒鬼酒股份有限公司(下称“酒鬼酒”,000799.SH)的股价近四倍的涨幅让市场...
记者 李娜 实习记者 张燕 报道2月1日,中国银保监会官网显示,浙江稠州商业银行股份有限公司(下称“稠州银行”)丽水云和支行因贷前调查不严、...
从2017年开始,中国金融监管部门从中央到地方都在合力着手整顿虚拟货币,致力于清除虚拟币在国内的生存土壤。但随着数字货币概念的大热,也有少数...
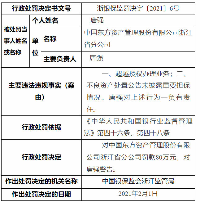
银保监会官网2月5日消息,据中国银保监会浙江监管局行政处罚信息公开表(浙银保监罚决字〔2021〕6号),中国东方资产管理股份有限公司浙江省分...
深圳千福之家涉嫌非法集资:采取会员制模式
当代系旗下睿通致和兑付风险调查:投资千万
水滴招股书曝风险:创始人被追讨10亿 保
友信金服旗下好分期违规套路贷 资金端人人
百融云创旗下榕树贷涉高利贷 蓝海银行借其
金辉控股降负债秘密:非控股权益暴增2.2
“假保单案”牵出人保寿险年金险悬疑 营销
武汉睿通致和私募产品未兑付背后:“当代系
惠州“CP长者屋”爆雷涉嫌违法 碧桂园或
水滴赴美IPO:9成营收来自保险佣金 公
杭州米友圈科技涉嫌传销 山东淄博法院冻结
惠州养老机构“长者屋”爆雷:千名老人亿元