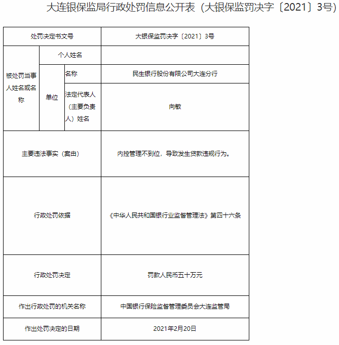
中国经济网北京3月1日讯 中国银保监会网站今日公布的大连银保监局行政处罚信息公开表(大银保监罚决字〔2021〕3号、4号、5号)显示,民生银...
中国经济网北京3月1日讯 中国人民银行福州中心支行网站今日公布的行政处罚信息公示表(岩银罚〔2021〕8号)显示,中国建设银行股份有限公司龙...
中国经济网北京3月1日讯 中国银保监会网站今日公布的行政处罚信息公开表(大银保监罚决字〔2021〕2号)显示,大连银行股份有限公司异地非持牌...
“民企军工第一股”天和防务(300397.SZ)2月28日发布公告称,公司因未及时履行信息披露义务,收到了深交所下发的监管函。监管函显示,2...
中国经济网北京3月1日讯 深交所网站日前公布《关于对西安天和防务技术股份有限公司的监管函》(创业板监管函〔2021〕第25号)。2020年1...
中国经济网北京3月1日讯 奇精机械(603677.SH)近日复牌后股价异动,2月23日复牌涨停,2月25日盘中跌停,2月26日收跌2.13%...
中国经济网北京3月1日讯 据重庆广电总台《第1眼》栏目近日报道,大学城的居民陈师傅,三个月前给新家购买并安装了一台美的牌新热水器,可前不久,...
中国经济网北京2月26日讯 据河南广电总台《大参考》栏目近日报道,郑州中路的郭先生在郑州鑫才吉利4S店,分期付款购了一辆车,后来他发现,被不...
图源:花王股份官网业绩不佳的花王股份(603007.SH)股权转让尚未尘埃落定,实控人先被立案调查了。2月25日,花王股份发布公告称,其实控...
3月1日消息,大连银保监局连开三张罚单,剑指民生银行大连分行,累计罚款130万元。 罚单信息显示,民生银行股份有限公司大连分行因内控管...
深圳千福之家涉嫌非法集资:采取会员制模式
当代系旗下睿通致和兑付风险调查:投资千万
水滴招股书曝风险:创始人被追讨10亿 保
友信金服旗下好分期违规套路贷 资金端人人
百融云创旗下榕树贷涉高利贷 蓝海银行借其
金辉控股降负债秘密:非控股权益暴增2.2
“假保单案”牵出人保寿险年金险悬疑 营销
武汉睿通致和私募产品未兑付背后:“当代系
惠州“CP长者屋”爆雷涉嫌违法 碧桂园或
水滴赴美IPO:9成营收来自保险佣金 公
杭州米友圈科技涉嫌传销 山东淄博法院冻结
惠州养老机构“长者屋”爆雷:千名老人亿元