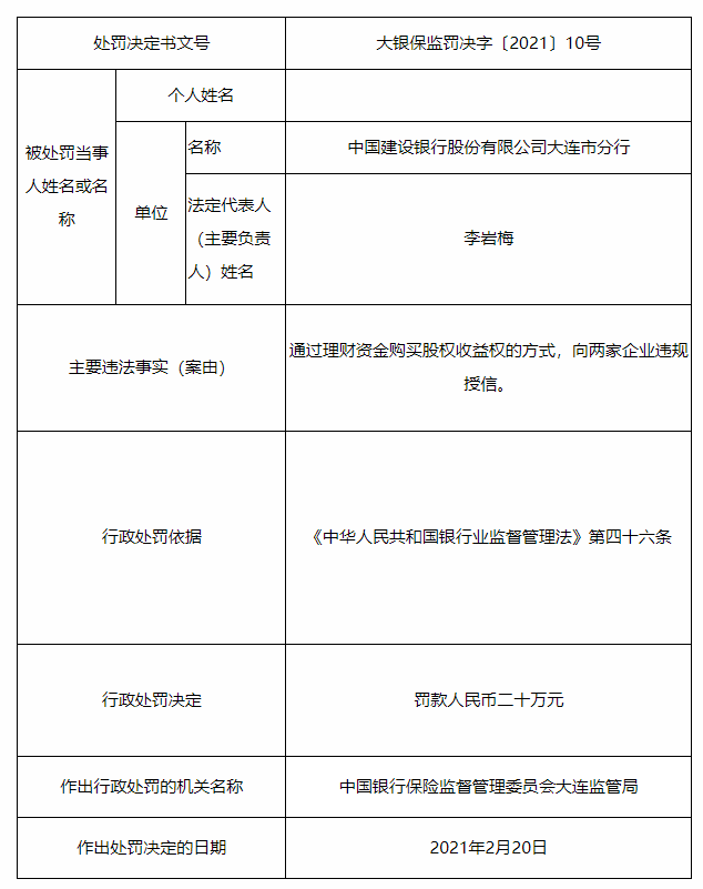
3月1日消息,大连银保监局连开六张罚单,剑指建设银行大连市分行及其5家分支行,累计罚款130万元。 具体来看,建行大连市分行因通过理财...
凤凰网财经 3月1日讯 据大连银保监局行政处罚信息显示,因异地非持牌机构在规定时限内整改不到位,大连银行被罚款三十万元。中国银行保险监督管...
记者李娜 实习记者 罗丽云 报道"华泰汽车金融有限公司是同类机构中唯一一家开业首年即盈利,开业两年以来连续盈利,且业务量年增长10...
中国经济网北京3月1日讯 在上周五晚间披露拟配股募资不超280亿元后,中信证券(600030.SH)今日股价跳空低开,盘中最低跌至25.01...
2021年2月24日,江苏益客食品集团股份有限公司(下称“益客食品”)回复了监管问询,内容涉及公司设立、业绩、客户等方面。据悉,益客食品于2...
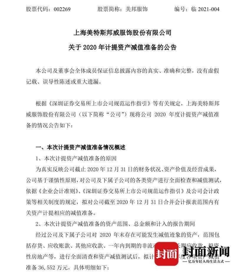
封面新闻记者 马梦飞2月28日晚,美邦服饰发布公告称,拟计提2020年度各项资产减值准备3.66亿元,将减少2020年度归属母公司净利润3....
因虚假宣传,上海美特斯邦威服饰股份有限公司(股票简称:美邦服饰)被罚5000元。天眼查APP截图据天眼查APP显示,美邦服饰近日新增一条行政...
3月1日,资本邦获悉,美邦服饰(002269.SH)发布2020年计提资产减值准备的公告。经过公司及下属子公司对2020年末存在可能发生减值...
2月28日晚,美邦服饰(002269,SZ)发布公告称,拟计提2020年度各项资产减值准备3.66亿元,将减少2020年度归属母公司净利润3...
(图片来源:pexels)亏损上市的泽璟制药(688266.SH),因尚无药品上市销售,或将延续亏损的局面。只研发无产品销售持续亏损泽璟制药...
深圳千福之家涉嫌非法集资:采取会员制模式
当代系旗下睿通致和兑付风险调查:投资千万
水滴招股书曝风险:创始人被追讨10亿 保
友信金服旗下好分期违规套路贷 资金端人人
百融云创旗下榕树贷涉高利贷 蓝海银行借其
金辉控股降负债秘密:非控股权益暴增2.2
“假保单案”牵出人保寿险年金险悬疑 营销
武汉睿通致和私募产品未兑付背后:“当代系
惠州“CP长者屋”爆雷涉嫌违法 碧桂园或
水滴赴美IPO:9成营收来自保险佣金 公
杭州米友圈科技涉嫌传销 山东淄博法院冻结
惠州养老机构“长者屋”爆雷:千名老人亿元