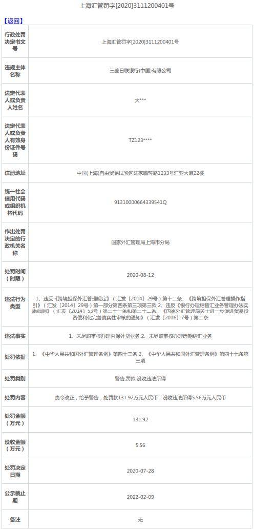
中国经济网北京2月26日讯 国家外汇管理局网站近日更新外汇行政处罚信息,上海汇管罚字[2020]3111200401号显示,三菱日联银行(中...
《电鳗快报》文 / 米莱天臣医疗上市仅几个月,业绩就已经“大变脸”,营收负增长,净利润大幅下降。该公司将业绩下滑归因于管理费用大增以及新冠疫...
大股东转让股权抵债,业绩“盈亏交替”,研发投入不足。2月4日,美邦服饰公司股价再创新低,跌至1.12元,或将面临退市危机。大股东高比例质押股...
金智教育虽然成功上会,但业绩滑坡、侵犯个人隐私等问题仍需重视。“在今年春晚开播前十分钟的广告里,酒类有12个、在线教育7个、奶粉3个、互联网...
2021年2月24日,广东润科生物工程股份有限公司(下称“润科生物”)回复了监管问询,内容涉及股权代持、关联交易、毛利率等方面。据悉,润科生...
在2020年公募基金市场大放红利的情况下,北信瑞丰基金规模却跌破100亿元,这与其高度依赖“固收”产品所呈现出来的投资结构不无关系。截至20...
2月24日,寒武纪(688256.SH)发布业绩快报称,2020年实现营收4.58亿元,同比增长3.38%;实现净亏损为4.36亿元,同比收...
2月19日,乌鲁木齐银行发布公告称,计划2021年发行同业存单325亿元,并已于2月22日至23日发行4期同业存单,合计金额为6.4亿元。(...
历来,物业服务行业都充满着很多争议,往往也是各种纠纷案件频发之地。2月24日,GPLP犀牛财经了解到,南京银城物业服务有限公司(简称“银城物...
2月22日,百盛集团(03368.HK)发布业绩公告称,2020年度录得经营收益总额为44.28亿元,同比下降11.9%;录得母公司所有人应...
深圳千福之家涉嫌非法集资:采取会员制模式
当代系旗下睿通致和兑付风险调查:投资千万
水滴招股书曝风险:创始人被追讨10亿 保
友信金服旗下好分期违规套路贷 资金端人人
百融云创旗下榕树贷涉高利贷 蓝海银行借其
金辉控股降负债秘密:非控股权益暴增2.2
“假保单案”牵出人保寿险年金险悬疑 营销
武汉睿通致和私募产品未兑付背后:“当代系
惠州“CP长者屋”爆雷涉嫌违法 碧桂园或
水滴赴美IPO:9成营收来自保险佣金 公
杭州米友圈科技涉嫌传销 山东淄博法院冻结
惠州养老机构“长者屋”爆雷:千名老人亿元