本报记者 曲忠芳 李正豪 北京报道 “科创板第一高价股”石头科技(688169.SH)的资本“泡沫”正在被戳破。 2月22日,即石...
建设公开透明的市场环境,是资本市场生态环境建设的基石,而内幕交易的产生无疑是对监管规则的无视。日前,上海证监局公布了11份行政处罚决定书,勾...
内幕交易是证监会打击的重点之一。在易见股份案件中,涉及13名身份各异、关系错综复杂的当事人,牵出一起内幕交易窝案。涉案人员中,有内幕信息知情...
“区块链第一股”易见股份(600093.SH)正处于荒诞时刻,股价持续下跌已一年有余,市值几乎只有总资产一半。投资者交流平台充满了投资人的焦...
中国经济网北京2月26日讯 (记者朱国旺 郭文培)2月26日,贵州百灵企业集团制药股份有限公司(简称“贵州百灵”)披露《2020 年度业绩快...
中国经济网北京2月26日讯 近日,中国证监会陕西证监局网站发布关于对陕西瀚林十方投资管理有限公司采取出具警示函措施的决定。经查,该公司在开展...
中国经济网北京2月26日讯近日,中国证监会江苏证监局网站发布关于对江苏尚觉资产管理有限公司采取责令改正行政监管措施的决定。经查,该公司存在以...
中国经济网北京2月26日讯 国家外汇管理局网站近日公布的行政处罚决定书(上海汇管罚字【2020】20200005号)显示,上海国利货币经纪有...
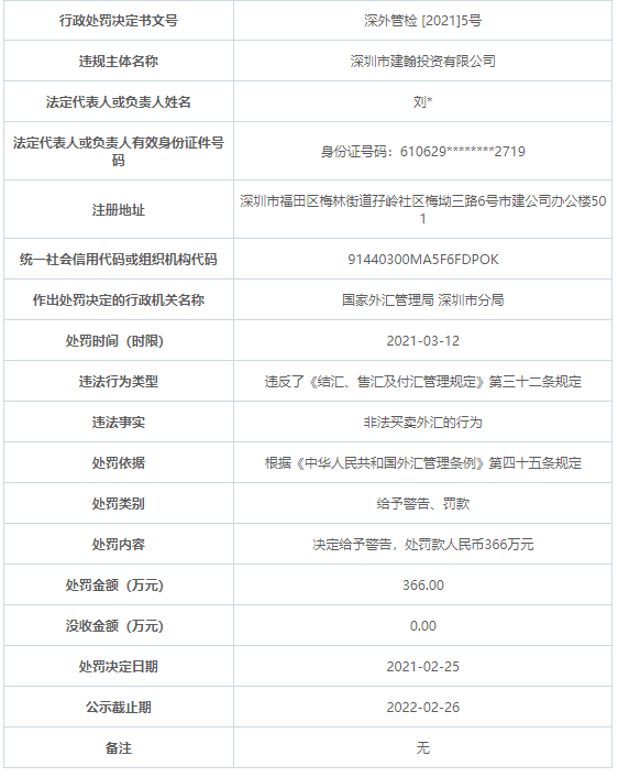
中国经济网北京2月26日讯 国家外汇管理局深圳市分局网站日前公布的行政处罚决定书(深外管检[2021]5号)显示,深圳市建翰投资有限公司存在...
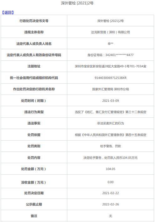
中国经济网北京2月26日讯 国家外汇管理局网站近日更新外汇行政处罚信息,深外管检 [2021]2号显示,达克斯贸易(深圳)有限公司存在非法买...
深圳千福之家涉嫌非法集资:采取会员制模式
当代系旗下睿通致和兑付风险调查:投资千万
水滴招股书曝风险:创始人被追讨10亿 保
友信金服旗下好分期违规套路贷 资金端人人
百融云创旗下榕树贷涉高利贷 蓝海银行借其
金辉控股降负债秘密:非控股权益暴增2.2
“假保单案”牵出人保寿险年金险悬疑 营销
武汉睿通致和私募产品未兑付背后:“当代系
惠州“CP长者屋”爆雷涉嫌违法 碧桂园或
水滴赴美IPO:9成营收来自保险佣金 公
杭州米友圈科技涉嫌传销 山东淄博法院冻结
惠州养老机构“长者屋”爆雷:千名老人亿元