2020年前三季度,中国气体压缩机行业的利润总额破87亿元,其中,螺杆式空压机是行业发展的主流。另一方面,由于压缩机进入门槛相对较低,且行业...
【智车派新闻】据澎湃新闻近日报道,瓜子汽车在重庆的合作方指称其在场地租赁中存在拖欠租金、恶意退租等现象。目前,瓜子汽车涉及32起租赁类纠纷,...
封面新闻记者 杨渝 见习记者 李茂佳一个称租赁方阻碍其门店经营,不仅要求解除租赁合同,更向租赁方索赔各项赔偿共计千万元;一个也称承租方签10...
中华网财经讯,1月26日,据证监会消息,证监会按法定程序同意苏州艾隆科技股份有限公司(以下简称“艾隆科技”)科创板首次公开发行股票注册。艾...
2月2日晚间,上交所公告,中止对深圳微众信用科技股份有限公司(以下简称微众信科)的上市审核工作。根据上交所公告,微众信科因发行人及其控股股东...
中国经济网北京2月5日讯 (记者 马先震 孙辰炜)2月4日,工业和信息化部信息通信管理局发布消息《关于下架侵害用户权益APP名单的通报》。2...
中国经济网北京2月4日讯 (记者 何潇 马先震)湖南省药品监督管理局网站日前发布了关于2020年医疗器械抽检质量公告(2021年第5号)。为...
2中国经济网北京2月4日讯 (记者 马先震 孙辰炜)四川省市场监督管理局(省知识产权局、省食品安全办)网站日前公布的《关于2020年度认证活...
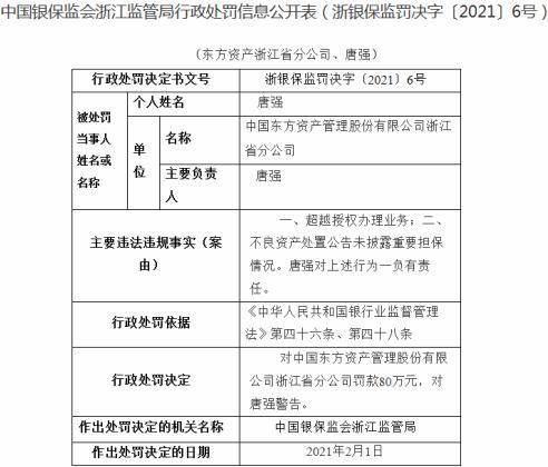
中国经济网北京2月5日讯 银保监会网站今日发布浙江监管局行政处罚信息公开表(浙银保监罚决字〔2021〕6号)显示,中国东方资产管理股份有限公...
中国经济网北京2月5日讯 (记者 何潇 马先震)西藏自治区药品监督管理局网站日前公布了2020年行政处罚信息公示(2021年第8号)。其中,...
深圳千福之家涉嫌非法集资:采取会员制模式
当代系旗下睿通致和兑付风险调查:投资千万
水滴招股书曝风险:创始人被追讨10亿 保
友信金服旗下好分期违规套路贷 资金端人人
百融云创旗下榕树贷涉高利贷 蓝海银行借其
金辉控股降负债秘密:非控股权益暴增2.2
“假保单案”牵出人保寿险年金险悬疑 营销
武汉睿通致和私募产品未兑付背后:“当代系
惠州“CP长者屋”爆雷涉嫌违法 碧桂园或
水滴赴美IPO:9成营收来自保险佣金 公
杭州米友圈科技涉嫌传销 山东淄博法院冻结
惠州养老机构“长者屋”爆雷:千名老人亿元