中国经济网北京2月5日讯 银保监会网站近日公布的定西监管分局行政处罚信息公开表(定银保监罚决字〔2021〕1号)显示,中华联合财产保险股份有...
中国经济网北京2月5日讯 (记者 何潇 马先震)西藏自治区药品监督管理局网站日前公布了2020年行政处罚信息公示(2021年第8号)。其中,...
中国经济网北京2月5日讯 (记者 何潇 马先震)2月4日,工业和信息化部信息通信管理局发布消息《关于下架侵害用户权益APP名单的通报》。20...
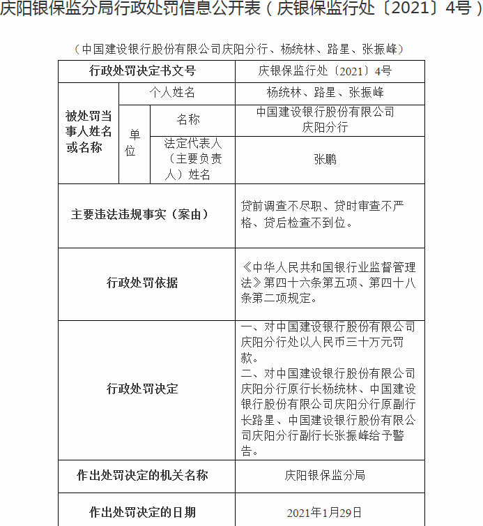
中国经济网北京2月5日讯 日前,中国银行保险监督管理委员会网站公布的庆阳银保监分局行政处罚信息公开表(庆银保监行处〔2021〕4号)显示,中...
中国经济网北京1月25日讯 (记者 徐自立 马先震) 1月22日,工业和信息化部信息通信管理局发布消息《关于侵害用户权益行为的APP通报(2...
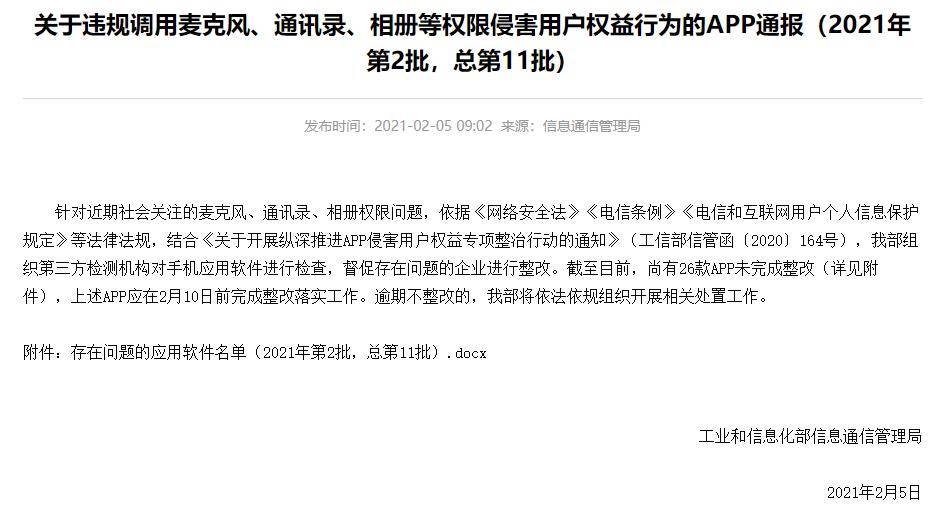
中国经济网北京2月5日讯 (记者 徐自立 马先震)2月5日,工业和信息化部信息通信管理局发布消息《关于违规调用麦克风、通讯录、相册等权限侵...
中国经济网北京2月5日讯 (记者 徐自立 马先震)2月5日,工业和信息化部信息通信管理局发布消息《关于违规调用麦克风、通讯录、相册等权限侵害...
中国经济网北京2月5日讯 今日,南网能源(003035.SZ)股价高开随即封涨停板,开盘价报6.70元,涨幅5.68%,截至收盘报6.97...
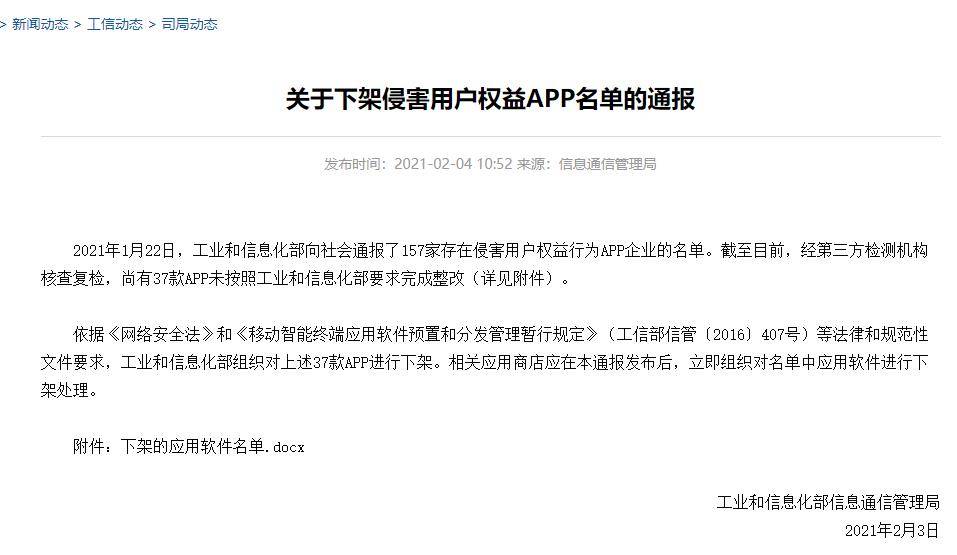
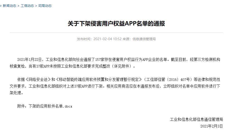
中国经济网北京2月5日讯 (记者 徐自立 马先震)2月4日,工业和信息化部信息通信管理局发布消息《关于下架侵害用户权益APP名单的通报》。2...
深圳千福之家涉嫌非法集资:采取会员制模式
当代系旗下睿通致和兑付风险调查:投资千万
水滴招股书曝风险:创始人被追讨10亿 保
友信金服旗下好分期违规套路贷 资金端人人
百融云创旗下榕树贷涉高利贷 蓝海银行借其
金辉控股降负债秘密:非控股权益暴增2.2
“假保单案”牵出人保寿险年金险悬疑 营销
武汉睿通致和私募产品未兑付背后:“当代系
惠州“CP长者屋”爆雷涉嫌违法 碧桂园或
水滴赴美IPO:9成营收来自保险佣金 公
杭州米友圈科技涉嫌传销 山东淄博法院冻结
惠州养老机构“长者屋”爆雷:千名老人亿元