2月2日晚,上交所发布关于暂停大连圣亚(600593)旅游控股股份有限公司适用信息披露直通车业务的决定,大连圣亚在履行信息披露义务、遵守上交...
华夏时报 记者 刘佳 北京报道随着“房住不炒”政策的持续和信托严监管加码,房地产信托正经历“寒冬”。然而,作为一家地产背景较强的公司,华夏...
《投资者网》向劲静有着众女明星“背书”的洁尔阴洗液大家并不陌生,而其生产商恩威医药股份有限公司(下称“恩威医药”)或许还不为公众熟悉。日前,...
《投资者网》梁潇2020年12月18日,星网锐捷(002396.SZ)控股子公司锐捷网络股份有限公司(以下简称“锐捷网络”)创业板IPO申请...
《投资者网》郭晓近日,华海清科股份有限公司(下称:华海清科)科创板IPO审核状态更新为“已问询”,这意味着华海清科的IPO之路再迈一步。招股...
2月3日,国家外汇管理局集中对11起银行违规典型案例进行了公开通报。从通报内容看,收到罚单的14家银行机构主要是在办理资本金结汇、跨境担保、...
中国经济网北京2月3日讯 今日,银保监会网站公布的行政处罚信息公开表(浙银保监罚决字〔2021〕5号)显示,中建投信托股份有限公司存在两宗违...
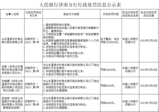
2月3日讯,中国人民银行济南分行发布的行政处分信息公示表显现,山东蓬莱乡村商业银行股份有限公司因提供虚假的统计报表;超期限或未向中国人民银行...
今日,多个负面消息指向上海浦东发展银行股份有限公司(下称“浦发银行”)。一是,上海市人民检察院第二分院依法对浦发银行原党委委员、副行长穆矢决...
2月3日消息,浙江银保监局公布的行政处罚信息公开表显示,浦发银行杭州余杭支行因违规通过贷款、理财提供融资,被处罚款50万元。 以下为行...
深圳千福之家涉嫌非法集资:采取会员制模式
当代系旗下睿通致和兑付风险调查:投资千万
水滴招股书曝风险:创始人被追讨10亿 保
友信金服旗下好分期违规套路贷 资金端人人
百融云创旗下榕树贷涉高利贷 蓝海银行借其
金辉控股降负债秘密:非控股权益暴增2.2
“假保单案”牵出人保寿险年金险悬疑 营销
武汉睿通致和私募产品未兑付背后:“当代系
惠州“CP长者屋”爆雷涉嫌违法 碧桂园或
水滴赴美IPO:9成营收来自保险佣金 公
杭州米友圈科技涉嫌传销 山东淄博法院冻结
惠州养老机构“长者屋”爆雷:千名老人亿元