香山四季效果图北京海淀区的豪宅,是很多中产阶级的梦想。公开资料显示:香山四季项目位于海淀香山板块、万柳高档生活区与西山别墅带之间,东邻海淀高...
昨晚超70家公司发布业绩预亏,其中,三峡新材预亏金额最高。公告显示,预计2020年公司净利润亏损18亿元至22亿元,造成大额亏损的根源是公司...
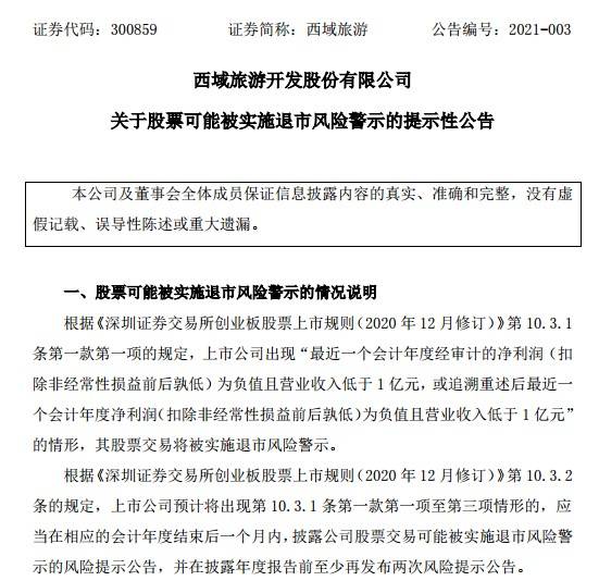
去年8月刚刚上市的西域旅游近日发布了一则公告称,由于全年亏损,公司股票可能在2020年年报披露后被实施退市风险警示。西域旅游第二天下跌了13...
记者 | 王宗耀公司成立时间不足5年的老铺黄金为上市费尽心机,不仅毛利率远远超过行业内大多数已上市企业,且与大客户的关系也“暧昧”,采购与销...
本报记者 孙吉正 北京报道对于白酒企业来说,百亿目标意味着跻身全国性品牌的行列。1月13日,江苏上市酒企今世缘(603369.SH)对外披露...
因财务造假退市后挂牌新三板的龙力3(400083)迎来了来自证监会的处罚。龙力3昨日(1月29日)披露,公司及相关当事人收到证监会的行政处罚...
宜华生活涉嫌信息披露违法违规,2020年4月证监会正式立案调查。根据证监会初步查实,宜华生活2016至2019年定期报告存在严重虚假记载。一...
1月30日,山东威达在“互动易”平台表示,截至目前,我公司相关投资款项尚未支付。在《关于武汉蔚能电池资产有限公司的增资认购协议》约定的增资款...
距离中骏集团宣告可能分拆物业板块上市一周后,中骏商管智慧服务控股有限公司(下称“中骏商管”)提交招股书赴港IPO。与近期提交招股书的其他物企...
证监会昨日通报,*ST宜生涉嫌2016年至2019年定期报告存在严重虚假记载。现初步查实,一是通过虚构销售业务、虚增销售额等方式虚增利润20...
深圳千福之家涉嫌非法集资:采取会员制模式
当代系旗下睿通致和兑付风险调查:投资千万
水滴招股书曝风险:创始人被追讨10亿 保
友信金服旗下好分期违规套路贷 资金端人人
百融云创旗下榕树贷涉高利贷 蓝海银行借其
金辉控股降负债秘密:非控股权益暴增2.2
“假保单案”牵出人保寿险年金险悬疑 营销
武汉睿通致和私募产品未兑付背后:“当代系
惠州“CP长者屋”爆雷涉嫌违法 碧桂园或
水滴赴美IPO:9成营收来自保险佣金 公
杭州米友圈科技涉嫌传销 山东淄博法院冻结
惠州养老机构“长者屋”爆雷:千名老人亿元